网站首页
首页
新闻资讯
政务公开
办事服务
互动交流
专题专栏
当前位置:
首页
>
新闻资讯
>
通知公告
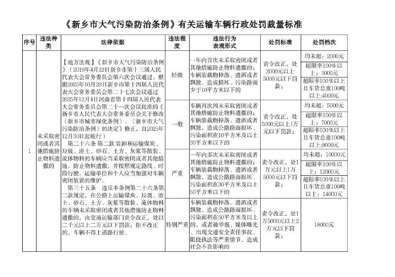
新乡市交通运输局关于《〈新乡市大气污染防治条例〉有关运输车辆行政处罚裁量标准》法律依据调整的通知
发布日期:2026-04-17 11:27
来源:新乡市交通运输局
阅读:
次
字号:
大
中
小
扫一扫在手机打开当前页
打印本页
返回顶部